Sitemin sıkı takipçileri bilecektir; eski elektronik yapılara büyük bir saygım ve merakım vardır. Bu merakın temelinde, dönemin kısıtlı imkânlarıyla ortaya konmuş mühendislik zekâsını ve yaratıcı çözümleri inceleme isteği yatmaktadır. Bugün elimizin altında sayısız simülasyon yazılımı, yüksek performanslı komponent, hazır devre modülleri ve internet gibi kaynaklar varken; geçmişte tasarımcıların yalnızca analog teknikler ve sınırlı malzeme çeşitliliği ile nasıl yenilikçi yollar bulduklarını görmek bana her zaman ilham vermiştir. Eski cihazları inceledikçe, o dönemlerin üretim anlayışını ve ruhunu daha iyi hissederken, günümüzde hâlâ geçerliliğini koruyan temel prensipleri de derinlemesine kavrayabileceğimizi düşünüyorum.
Bu düşünce ile 2016 yılının bir sonbahar mevsiminde burada görebileceğiniz ilk nixie saatimi sizlerle paylaşmıştım. Sonrasındaki dönemde burada ve buradaki saatleri de yapmış, Nixie’ye ulaşmanın aşırı zorlaşmasıyla ilgimi kaybetmiştim. O sıralarda elime geçen bir başka özel tüp IN13 olmuştu. Yıllardır bir köşede sakladığım bu tüpü, bugün hayata tekrar döndürme fırsatı buldum.
IN13 Tüp Nedir, Nasıl Kullanılır?
IN13 gösterge tüpleri, daha önce de bahsettiğim klasik vakum tüplerinden farklı olarak, filamanın ısınmasıyla ışık yayan bir lamba değildir. Bunun yerine, tüp içerisindeki özel gaz karışımının plazmaya dönüşmesi ile ışık üretirler. Bu nedenle çalışabilmeleri için belirli bir seviyede yüksek gerilim uygulanması gerekir. Uygulanan bu gerilim sayesinde gaz iyonize olur ve tüpün içerisindeki uzun, ince sütun boyunca parlak bir ışık çizgisi oluşur. İşte IN13’ü benzersiz kılan da bu lineer, kesintisiz plazma sütunudur.
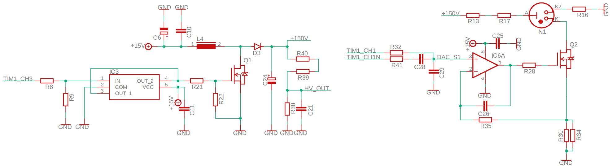
IN13’ün datasheetine göre tüpü sürebilmek için ortalama 140V’luk bir gerilim üretmek gerekmektedir. Bu gerilim doğrudan tüpün anot ucuna uygulanır. Tüpün üzerindeki uçlardan K2 (auxiliary katot) ise yaklaşık 220kΩ’luk bir direnç üzerinden toprağa bağlanır. Asıl kontrol noktası olan K (indicating katot) ucu ise ışık huzmesinin boyunu belirler. Buradan çekilen akım 0 ile 5mA arasında değişir; akım arttıkça ışık sütunu da aynı oranda uzar.
Bu gereksinimleri karşılamak için ben de işlemci ile kontrol edilen basit bir boost dönüştürücü tasarlayarak 140V ürettim. Ardından, tıpkı elektronik yük devrelerinde kullandığımız prensipte olduğu gibi, hassas bir akım kaynağı oluşturarak 0–5mA aralığında kontrollü akım çekebilmeyi sağladım. Böylece tüpün lineer ışık huzmesini yazılım üzerinden istediğim gibi kontrol edebilir hale geldim. Bunlar için kullandığım devre yapılarını aşağıda görebilirsiniz.
Uygulamaya Geçelim!
Elimde iki adet IN-13 bulunduğu için, her ikisini de sürebilmek amacıyla öncelikle sağ ve sol ses kanallarını alabileceğim 3.5mm jak bağlantısını düşündüm. Ancak yalnızca analog girişle sınırlı kalmamak adına, USB üzerinden dijital ses verisini alabilmeyi sağlayacak bir yapı da devreye ekledim. Böylece sistem, ses sinyalinin genliğini ister USB üzerinden dijital, isterse de 3.5mm jak üzerinden analog olarak alabilecek esnek bir yapıya kavuşmuş oldu.
Devrenin merkezinde ise daha önce bahsettiğim 48 MHz saat hızında çalışan Puya marka mikrodenetleyici bulunuyor. İşlemci, sağ ve sol kanallardan aldığı ses sinyallerini basit bir filtrelemeden geçirerek genlik bilgisini elde ediyor ve bunu IN13 tüplerinde ışık sütunu yüksekliği olarak görselleştiriyor. Sonuç olarak ortaya hem nostaljik hem de modern bir yaklaşımla çalışan çift kanallı bir gösterge yapısı çıkıyor. Aşağıda bahsettiğim bu yapının PCB halini görebilirsiniz.
Yapının ses sinyali genliklerini USB üzerinden alabilmesi için ayrıca C# ile bir PC programı geliştirdim. Bu program, sağ ve sol ses kanallarının genlik bilgilerini alarak doğrudan USB üzerinden Puya işlemcisine aktarmaktadır. Böylece işlemciye kalan tek şey, aldığı bu genlik verilerini uygun şekilde işleyip IN13 tüplerine yönelmek oluyor.
Bu sayesinde, ses sinyali ister bilgisayardan dijital, isterse analog alınsın, sistem aynı şekilde çalışabiliyor.
Ve Gösteri Başlasın!
Yaptığım uygulamanın çalışır haldeki videosunu aşağıda izleyebilirsiniz. Aşağıdaki videoda ses USB üzerinden cihaza iletilmektedir.
Aşağıda ise analog girişten alınan sese verilen tepkiyi çeşitli müzik türlerine göre görebilirsiniz.
Bitirirken…
Eski teknolojik cihazları kullanmak her ne kadar zahmetli olsa da, verdiği hissin çok daha organik ve doğal olduğunu söylemek yanlış olmaz. Bu hissi bilen bir çok kişi ilk Nixie saatlerimi paylaştığımda bana ulaşıp, satın alarak sitenin devamı ve yeni projeler için destek vermek istediğini belirtmişti; ancak maalesef nixie’ler çok zor bulunan ürünler olduğundan yalnızca birkaç kişiye yardımcı olabilmiştim.
Sitenin gelişimi ve sürdürülebilirliği için bu ürünü satın almak isteyenlere küçük bir not düşmek isterim: elimde yalnızca bir adet tamamlanmış ürün ve ayrıca 4 adet PCB bulunmaktadır. Eğer destek olmak isterseniz, önce davranmanız önem arz edecektir. Elde etmek isteyen arkadaşlarımız bana iletişim bölümünden yazabilirler.
Bunlar haricinde her türlü soru ve görüşünüzü yorum bölümünden bana iletebilirsiniz.
Herkese keyifli çalışmalar dilerim!