Two-Switch Forward Converter – Part 3 (Final)

Two-Switch Forward Converter – Part 3 (Final)

FlybackConverterÇift anahtarlı forward dönüştürücüler üzerine hazırladığım yazı serisinin ilk bölümünde topolojinin temellerini ve genel anahtarlama yapısını ele almıştık. İkinci bölümde ise hesaplama adımlarına odaklanarak, tasarım sürecine yön veren temel sonuçlara ulaşmıştık.

Bu bölümde ise yaptığımız tüm hesaplamaları simülasyon ortamına taşıyarak, elde edilen sonuçları gerçek uygulama verileriyle karşılaştıracağız. Olası farklılıkların nedeni üzerine tartışarak, örnek bir devre şeması ile birlikte 3 bölüm süren “Two-Switch Forward Converter” yazı dizimizi sonlandırmış olacağız.

Power Train Sinyalleri
İlk bölümde iki anahtarlı forward dönüştürücünün sinyal yapılarını aynı anda incelemiştik. Öncelikle yaptığımız hesaplamalardaki değerleri PSIM simülasyon programına yerleştiriyoruz.Forward dönüştürücülerde hesapladığımız değerleri alabilmemiz için giriş gerilimi minimum ve maksimumken grafikleri elde etmeliyiz. Öncelikle giriş gerilimini minimum yani köprü diyot sonrası 230V iken simülasyonu koşturduğumuzda aşağıdaki sonuçları elde ederiz.Anahtarlamalı güç kaynaklarının en zorlandığı an genellikle giriş geriliminin minimum olduğu durumda gerçekleşir. İkinci bölümdeki yaptığımız hesaplamalara baktığımızda, Q1 ve Q2 anahtarlarının tepe akımlarının yanı sıra, trafo primer endüktansı Lm üzerinden geçen akımın da elde edilen sonuçlarla uyumlu olduğu görülmektedir. Bu anda D3 diyodundan 4.25A ortalama akım akar. Kirchhoff’un akım kanunu gereği, çıkışta 10A akması için D4 diyodundan da ortalama 5.75A akım aktığına dikkat etmek gerekir. Giriş geriliminin minimum olduğu durumda, çıkış bobini üzerindeki gerilim farkı daha düşük olacağından, bobinin ripple akımı da hesaplanan değerden daha düşük çıkmaktadır. Ripple akımının düşük olması, aynı zamanda çıkış kondansatörlerinin daha az zorlanmasını sağlar. Aynı analizi giriş geriliminin maksimum olduğu, dolayısıyla köprü diyot sonrası gerilimin 389V’a ulaştığı durumda yaptığımızda ise aşağıdaki sonuç grafiği elde edilir.Grafik incelendiğinde, duty oranı düşmesine rağmen Q1 ve Q2 anahtarlarının tepe akım değerinin yaklaşık olarak aynı kaldığı görülmektedir. Bu durum, forward dönüştürücülerin dikkat çekici özelliklerinden biridir. Volt-saniye çarpımı her zaman sabit kaldığından, transformatör hiçbir koşulda doyuma ulaşmaz. Benzer şekilde Lm akımındaki tutarlılık da bu davranışı destekler. Bu anda D3 ve D4 diyotları en yüksek gerilim dayanımına maruz kalmaktadır. Uygulamada diyotların güvenilir çalışabilmesi için gerilim değerlerinin her zaman en az 1.5 kat emniyet payı ile seçilmesi büyük önem taşır. Çıkış bobini akımı incelendiğinde, ripple akımının yaklaşık 4A seviyesine ulaştığı ve hesaplamalarla uyumlu olduğu görülmektedir. Aynı şekilde, çıkış kapasitesinin maruz kaldığı akım stresinin de hesap sonuçlarıyla paralellik gösterdiği gözlemlenmektedir.

Uygulama Örneği
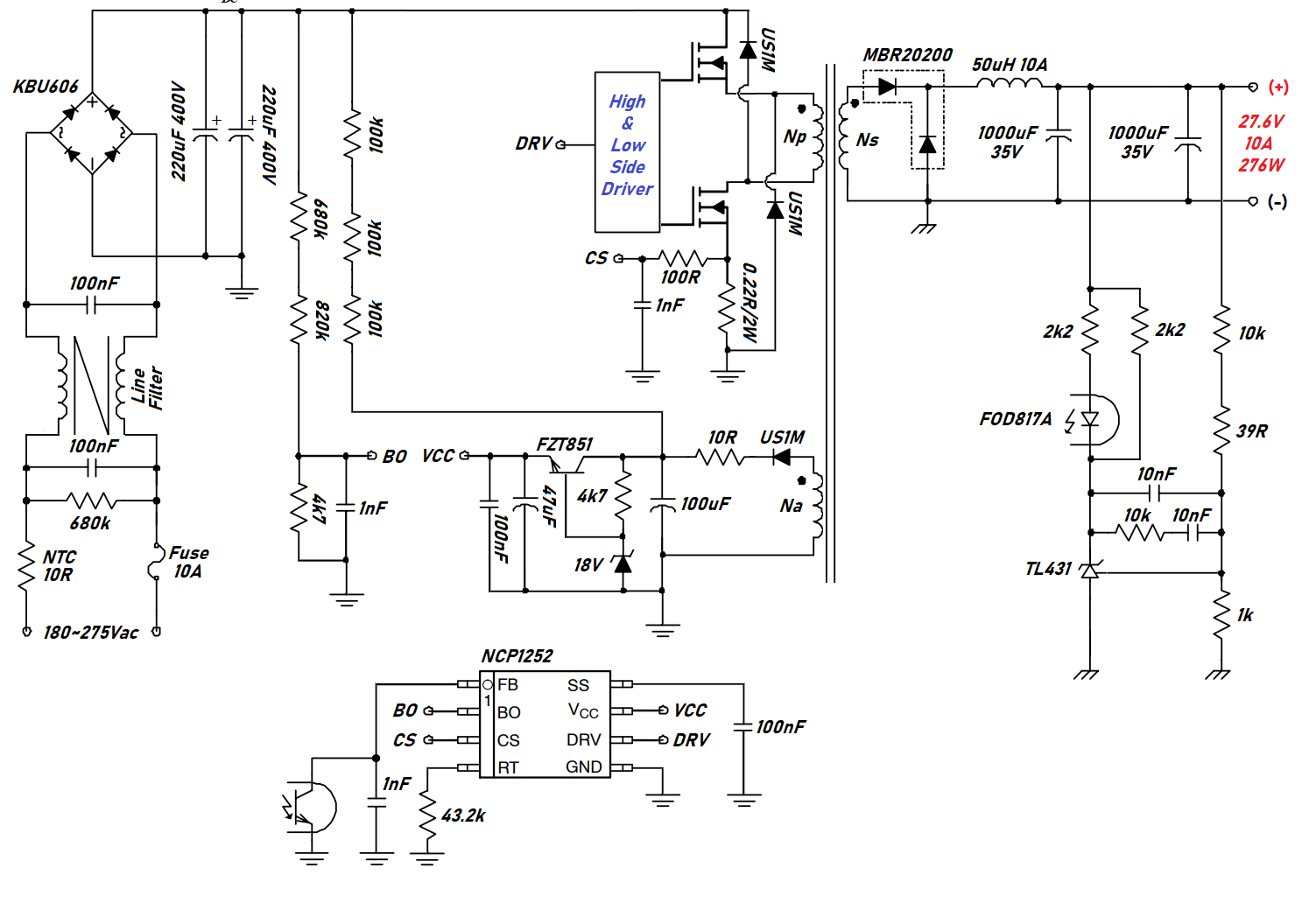
Uygulama örneğine geçmeden önce devrenin kalbini oluşturacak anahtarlama kontrolcüsünü seçmek gerekir. İki bölümde de anlattığımız gibi forward dönüştürücülerde duty oranı %50 üzerine çıkmamalı. Bunu baz aldığımızda senelerin eskitemediği UC3844 ya da UC3845 kullanılabilir. Yalnız hem bu ikisi kadar kolay kullanıma sahip hem de biraz daha ek fonksiyon istediğimizde benim favorim NCP1252 olur. Bunu baz alarak devreyi tasarlarsak aşağıdaki şemaya ulaşmış oluruz.Yukarıdaki devre incelendiğinde, yaklaşık 230V seviyesinde brown-out korumasının devreye girdiğini; aynı zamanda soft-start ve peak current-mode kontrol özelliklerini de içerdiğini görebilirsiniz. Kutucuk içine aldığım high-side ve low-side driver devresi hakkında daha fazla bilgi edinmek isteyenler, buradaki yazımı inceleyerek kendi tasarımları için uygun olan sürücü tipini seçebilirler. Devreyi denemek isteyenler için küçük bir not düşmekte fayda var: şemada EMI/EMC önlemleri minimum seviyede bırakılmıştır. Bu nedenle uygulama alanınıza bağlı olarak, gerekli filtreleme ve koruma önlemlerini eklemeniz son derece önemlidir.Yukarıdaki osiloskop görüntüsü, devreye 265 Vac giriş uygulandığında giriş mosfeti üzerindeki gerilimi göstermektedir. İlk anda, kaçak endüktansın enerjisi DC bara hattına boşalırken mosfet üzerinde kısa süreli olarak bara gerilimi gözlenir. Ardından, trafo resetlenme sürecinde gerilim eğrisine karakteristik etkisini bırakır ve bu süreç sonunda mosfet üzerindeki gerilim tekrar bara seviyesine yaklaşır. Trafo tam olarak resetlendiğinde ise anahtarın uçları boşa düşer ve ideal koşullarda mosfet üzerinde giriş geriliminin yarısının görülmesi beklenir.Mosfet anahtarlama anında, sekonderdeki diyotlar üzerinde yukarıdaki dalga şekli gözlenir. Dikkat edildiğinde, sürekli çalışma (steady-state) sırasında görülen gerilim değeri hesaplanan teorik değere oldukça yakındır. Ancak anahtarlama anındaki peak gerilimi, kullanılan snubber değerlerine bağlı olmakla birlikte, teorik değerin yaklaşık 1.5 katına kadar yükselebilmektedir. Bu nedenle tasarım aşamasında diyot dayanım gerilimi seçiminde her zaman en az 1.5 kat güvenlik payı dikkate alınmalıdır.Bu uygulamada, 230V nominal giriş geriliminde elde edilen verim eğrisi yukarıda sunulmuştur. Görüldüğü üzere verim, bazı çalışma noktalarında %90’ın üzerine çıkmaktadır. Elbette, senkron doğrultma veya yumuşak anahtarlama (soft-switching) teknikleri kullanılarak bu değerleri daha da yukarılara taşımak mümkündür.Yukarıda sunmuş olduğum devre sabit gerilim (CV) modunda çalışmaktadır. Dilerseniz sizler sabit akım (CC) modu da ekleyerek güç kaynağını daha da geliştirebilirsiniz. Benim yaptığım uygulamada güç kaynağı sabit akım ve gerilim (CC/CV) modunda çalıştığından, kaynağın gerilim akım eğrisi yukarıdaki gibi olmuştur.

Bitirirken…
Forward dönüştürücüler, günümüzde yerini kısmen LLC dönüştürücülere bırakmış olsa da, hâlâ endüstride ve maliyetin önemli olduğu projelerde yaygın olarak kullanılmaktadır. Üç bölüm boyunca iki anahtarlı forward dönüştürücüleri ele aldığımız bu yazı serisinde, temel prensipleri anlamaya odaklandığımız unutulmamalıdır. Ayrıca, güç kaynaklarının çoğunda yüksek sıcaklık, yüksek güç, yüksek akım ve gerilim gibi koruma mekanizmalarının bulunması gerektiği, pek çoğunda bu değerlerin ayarlanabilir olduğu ve hatta mikrodenetleyicilerle haberleşme imkânı sağlandığı da göz ardı edilmemelidir.

Konu ile ilgili tüm sorularınızı bana yorum bölümünden iletebilir, güç kaynakları konusunda danışmak isterseniz iletişim bölümünden bana ulaşabilirsiniz.

Herkese çalışmalarında başarılar dilerim!

Yorum Yaz