2014 yılında ilk web sitemi açtığımda gündem, bugün dönüp baktığımızda oldukça tanıdık gelen, burada bahsettiğimiz IoT yani cihazların internete ya da en azından bir ağa bağlanması ve birbiriyle konuşabilmesi. O günlerde daha çok kavramsal olan bu fikir, bugün elektrikli süpürgelerden alarm sistemlerine, giyilebilir teknolojilerden endüstriyel ekipmanlara kadar hayatımızın olağan bir parçası hâline geldi. Cihazlar birbirleriyle haberleşmeye başladığında ise ortada hâlâ çözülmemiş bir problem vardı: elde edilen bu devasa verinin anlamlandırılması. İşte tam bu noktada, son yıllarda hayatımıza güçlü bir şekilde giren yapay zekâ devreye girdi. Yapay zeka, büyük veri setlerini işleyip, istatistiksel çıktıları kendi verilerimizle sentezleyerek bizlere anlamlı sonuçlar sunabilir hâle geldi.
Son dönemde kanıksadığımız yapay zeka teknolojinin arkasında ise çoğu zaman gözden kaçan bir gerçek yatıyor: veriyi bu kadar hızlı işlemek ciddi bir enerji gerektiriyor! İyi bir yapay zekânın performansı, artık yalnızca algoritmalarla değil, bu algoritmaları besleyebilen enerji altyapısıyla da doğrudan ilişkili. İşte bu noktada sahneye, yapay zekânın arka planda çalışan gerçek mutfağı olan data center’lar çıkıyor. Binlerce işlemciyi, GPU’yu ve hızlandırıcıyı kesintisiz, kararlı ve verimli şekilde beslemek klasik güç kaynağı anlayışımızın ötesini kapsayarak yeni yaklaşımlar geliştirmemizi zorunlu kılıyor. Bu yaklaşım da güç elektroniği için yeni bir alan açıyor.
Doğanın Verimsel Güzelliği
Yazımın ilerleyen bölümlerinde oldukça yüksek enerji seviyelerinden bahsedeceğiz. Yapay zekâ ile ilgili her yeni haberde; binlerce GPU’nun, yüzlerce sunucunun ve devasa veri merkezlerinin devreye alındığını görmekteyiz. Harcanan toplam enerjiye baktığımızda ise tablo giderek daha çarpıcı hâle geliyor. Öyle ki, bazı senaryolarda nükleer santrallerin dahi yetersiz kaldığı; bu alanda ilerlemek isteyen firmaların kendi hidroelektrik santrallerini kurduğu ya da doğrudan enerji üretim tesislerini kiraladığı örneklerle karşılaşıyoruz. Bu noktada ister istemez yapay zekayı, insan beyniyle karşılaştırmak gerekiyor. Ortalama 20–25 W gibi son derece mütevazı bir güçle çalışan insan beyni; görsel, işitsel, tensel, koku ve tat duyularını aynı anda işleyebiliyor, anlamlı çıktılar üretebiliyor, motor becerilerimizi yönetiyor ve tüm bunları duygularla ilişkilendirerek sanat, müzik ya da şu anda okuduğunuz bu yazı gibi daha önce var olmayan çıktılar ortaya koyabiliyor. Bugünden geleceği öngörmek elbette kolay değil ancak yapay zekânın bugün ulaştığı noktaya enerji tüketimi penceresinden baktığımda, eğitim ve çıktı üretme süreçlerinde temel bir dengesizlik olduğu görülüyor. Bu da doğa temel alındığında yapay zekanın süreçlerinde bir yanlış olduğunu bizlere düşündürüyor.
Yapay Zeka Veri Merkezlerinin Klasik Veri Merkezlerinden Farkları
Şu an okumakta olduğunuz yazının dahil, video izlediğiniz, müzik dinlediğiniz tüm web siteleri şu ana kadar kurulmuş veri merkezlerinde ve sunucularda tutulur. Bu sunucular gerek alan gerekse trafik yoğunluğunu yöneterek işlemlerini gerçekleştirir. Yapay zeka veri merkezleri ise veri tutmaktansa bunu işleme özelliği ile öne çıkar. Yüzeysel olarak bakıldığında klasik veri merkezleri ile yapay zekâ odaklı veri merkezleri benzer altyapılara sahip gibi görünse de güç profilleri açısından aralarında çok ciddi farklar bulunur. Bu farklar yalnızca toplam tüketilen enerji miktarıyla sınırlı değildir; enerjinin nasıl, ne kadar hızlı ve hangi kararlılıkta sağlandığı da belirleyicidir.
Klasik veri merkezleri ile yapay zeka veri merkezlerini kıyasladığımızdaki aşağıdaki farklar bizleri karşılar:
Sonuç olarak klasik veri merkezleri için güç, bir altyapı meselesiyken yapay zeka veri merkezleri için güç, doğrudan performansın kendisi hâline gelmiştir. Bu nedenle yapay zekâ çağında daha iyi algoritmalar kadar, daha iyi güç elektroniği tasarımlarına da ihtiyaç vardır.
Yapay Zeka Güç Kaynağı İncelemesi
Geçmişte güç kaynağı standartları çoğunlukla kâğıt üzerinde, teorik kabullerle tanımlanır; donanım tasarımları da bu çerçeveye uyacak şekilde şekillendirilirdi. Yapay zekâ çağında ise bu yaklaşım tersine döndü. Yapay zekânın büyük oyuncuları, sahada birebir yaşadıkları güç, verim ve soğutma problemlerinin ardından bir araya gelerek bu sorunlara doğrudan çözüm üretmeyi hedefleyen OCP standartlarını geliştirdi. Bu standartları önceki yaklaşımlardan ayıran en temel fark, masa başında varsayımlarla değil, gerçek veri merkezlerinde karşılaşılan somut problemlerin bir sonucu olarak ortaya çıkmış olmasıdır.
Günümüz itibari ile güç yoğunluğu en yüksek tasarım, ORV3 adlı, yukarıda boyutu görülebilecek ve güç yoğunluğu 12kW civarında olan güç kaynaklarıdır. Bu güç kaynaklarını genellediğimizde karşımıza aşağıdaki özellikler çıkar.
Özellikler incelendiğinde, söz konusu güç kaynağının oldukça sıkı kısıtlar altında tasarlandığı görülüyor. Yüksek giriş ve çıkış akımları, sağlanması gereken zorlu EMI/EMC gereksinimleri ve tüm bunların sınırlı bir hacim içine sığdırılması, projeyi ciddi anlamda zorlaştırıyor. Yapay zekânın günümüzde kazandığı popülerlik ve güç elektroniği açısından yeni bir pazar alanı oluşturmasıyla birlikte, yarı iletken üreticileri de art arda referans tasarımlar ve uygulama notları yayınlamaya başladı. Örnek sayısı fazla olsa da, barındırdığı özgün yaklaşım nedeniyle bu bölümde Infineon firmasının AN133110 kodlu uygulama notunda paylaştığı ve aşağıda görseli yer alan tasarımı incelemeyi tercih ettim.
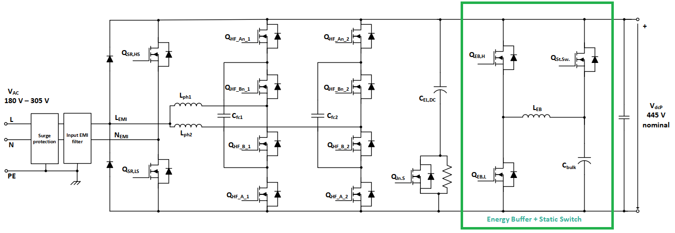
Sistemin genel blok diyagramı aşağıda görülebilir. Şeklin üzerine tıklayarak büyük halini incelemenizi öneririm.
Tek fazdan beslenen, enerji değerlerinin bu kadar önemli olduğu bir yapıda PFC olmazsa olmazdır. Infineon PFC seçiminde daha önce burada benzerini ele aldığımız “3L Flying Capacitor PFC” seçmiştir. Genellikle buradaki yapılarda klasik interleaved totem-pole PFC yapıları kullanımı klasiktir ve frekansları 66kHz civarı seçilir. Flying Capacitor PFC’de ise anahtarlama frekansı yarısı seçilebilir. Bu da bobin üzerinde yine 66kHz akım sinyali varken anahtarlar üzerinde yarı yarıya kayıba neden olur. Infineon’un anahtar ve driver sayısının artmasını önemsemeyip bu şekilde bir topoloji seçmesinin altındaki neden budur.
Yapay zekâ güç kaynaklarını klasik güç kaynaklarından ayıran temel farklardan biri de hold-up süresidir. LLC gibi rezonant dönüştürücüler, yapıları gereği yalnızca belirli giriş gerilimi aralığında optimum şekilde çalışacak biçimde tasarlanırlar. Bu nedenle hold-up süresi de, dönüştürücünün güvenli ve kararlı çalışabildiği bu gerilim aralığı dikkate alınarak belirlenmek zorundadır. Geleneksel olarak 50Hz şebeke için bir sinüs periyoduna karşılık gelen 20ms kabul görmüş bir standarttır. Ancak ORv3 tabanlı yapay zekâ güç kaynaklarında söz konusu güç seviyeleri son derece yüksektir. Belirtilen hold-up süresini klasik yaklaşımlarla sağlamak, girişte çok büyük kapasitör bankaları kullanmayı gerektirir. Hacim, maliyet ve inrush akımı gibi nedenlerle bu yaklaşım pratik değildir. Bu noktada amaç, mevcut kapasitenin enerji açısından mümkün olan en verimli şekilde kullanılmasıdır.
Örneğin giriş gerilimi çalışma aralığını 350–450 V olarak belirlediğimizi ve toplam 3000µF kapasite kullandığımızı varsayalım. Bu durumda elde edilebilecek enerji yaklaşık 120J seviyesindedir. Oysa aynı kapasiteyi 0–450 V aralığında kullanabilmek mümkün olsaydı, toplam depolanan enerji 300 J mertebesine ulaşacaktır. Aradaki bu ciddi fark, hold-up süresi tasarımının neden yalnızca “kapasite eklemek” ile çözülemediğini net biçimde gösterir.
İşte bu noktada Infineon ve benzeri üreticilerin uygulama notlarında sıkça karşılaştığımız, yukarıda yeşil bölge ile görebileceğiniz “Energy Buffer” yaklaşımı devreye girer. Enerjinin daha geniş bir gerilim aralığında ve kontrollü biçimde kullanılmasını sağlayan bu yapılar, hold-up süresini fiziksel sınırları zorlamadan uzatmayı mümkün kılar. Bu alan, rekabetin ve yeniliğin yoğun olduğu bir bölge olduğundan, kullanılan bazı teknikler ve eklenen özellikler (bu örnekte olduğu gibi) patent koruması altında olabilir.
Tüm dönüşümlerin dijital olarak kontrol edildiği yapıda PFC bölümü için koşan algoritmayı yukarıda (üzerine basarak büyük halini incelemenizi öneririm) görebilirsiniz. Bu algoritmada en önemli kısım “Flying Capasitör PFC” topolojisindeki uçan kapasitenin geriliminin kontrol altında tutulmasıdır. Bunun için de algoritmada gerekli ufak ayarlamalar yapılmaktadır.
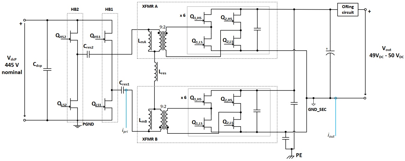
PFC bölümünden sonra ise regüle etmiş gerilimden 48-50V çıkış gerilimi üretmek için baskın topoloji olarak senkron LLC kullanılır. Bu kısım LLC sabit kalmak koşulu ile interleaved, primerlerin seri sekonderlerin paralel bağlanabildiği ya da tamamen birbirinden bağımsız iki LLC bölümünün çalıştığı daha özgür bir kısımdır. Yarı iletken üreticileri kendilerini nerede güçlü görüyorsa bu kısmı o şekilde dizayn ederler.
Yapay zekâ güç kaynağı olarak tanımladığımız bu üniteler, sistem seviyesinde genellikle altılı (N+1 benzeri) paralel konfigürasyonlar hâlinde çalıştırılır. Bu mimari, hem yüksek güç ihtiyacını karşılamak hem de sistem çalışmasını kesintiye uğratmadan yedeklilik sağlamak ve arızalı bir ünitenin değiştirilebilmesini mümkün kılmak açısından kritik öneme sahiptir. Bu nedenle söz konusu güç kaynaklarında hot-plug yeteneği temel bir gereklilik olarak karşımıza çıkar.
Çıkış geriliminin 48–50 V seviyelerinde olduğu ve her bir ünitenin çıkışında ciddi kapasitif yükler bulunduğu düşünüldüğünde, tak-çıkar işlemleri sırasında oluşabilecek kontrolsüz akım darbelerinin önüne geçilmesi gerekir. Bu amaçla, güç kaynaklarının çıkış tarafında hot-plug senaryolarına özel inrush akım sınırlama devreleri yer alır ve sistemin güvenli şekilde devreye alınması sağlanır.
Buna ek olarak, bu yoğun ve karmaşık sistemlerin paralel çalışmaya uyumlu olması, arıza veya uyarı durumlarını üst seviye kontrol sistemlerine bildirebilmesi ve genel enerji altyapısıyla senkronize hareket edebilmesi için Modbus veya PMBus gibi haberleşme altyapıları kullanılır. Bu sayede güç kaynakları yalnızca enerji sağlayan pasif elemanlar olmaktan çıkar, veri merkezi enerji yönetiminin aktif birer parçası hâline gelir.
Bitirirken…
Yapay zekâ çoğu zaman yazılım, algoritma ve model boyutları üzerinden tartışılsa da, bu yazıda da gördüğümüz üzere işin görünmeyen ama belirleyici tarafı enerji ve güç elektroniği katmanında şekilleniyor. Artan güç yoğunlukları, daralan hacimler ve giderek zorlaşan verim hedefleri; klasik güç kaynağı yaklaşımlarının sınırlarına çoktan ulaşıldığını gösteriyor.
ORv3 gibi standartlar ve etrafında geliştirilen topolojiler, bu dönüşümün geçici bir optimizasyon değil, veri merkezlerinin ve yapay zekâ altyapılarının geleceğini belirleyecek yapısal bir değişim olduğunu net biçimde ortaya koyuyor. Önümüzdeki dönemde daha “akıllı” yapay zekâlardan bahsedeceksek, bunun yolu yalnızca daha iyi kodlardan değil, bu kodları besleyebilecek daha doğru, daha hızlı ve daha verimli güç elektroniği tasarımlarından geçeceğine inanıyorum.
Konuyla ilgili tüm görüş ve sorularınızı bana yorum bölümünden iletebilirsiniz.
Herkese iyi çalışmalar dilerim!