Fırat DEVECİ

Hafta Sonu Projesi: 4kW MPPT Converter (Part 1)

2010 yılında tez çalışmalarıma başladığımda yenilenebilir enerji, özellikle de güneş enerjisi her zaman ilgi alanımda oldu. O tarihten bu yana kW’lar mertebesine varan bir çok projenin içerisinde olup, Türkiye ve Dünya’da çalışmakta olan bir çok ürünün tasarımında bulundum. Bu ürünlerin çalışarak karbon ayak izini azaltmasından dolayı bir mühendis olarak mutluluk duyuyorum. Kendi evimde de karbon ayak izimi azaltmak, uzun süredir sahip olduğum güneş panellerini kullanabilmek ve Covid-19 süresince evde kalış süreleri artmasından dolayı kendime üzerinde çalışabileceğim bir deneme kiti yapmak için küçük bir hafta sonu projesi oluşturdum. Ayrıca bu proje sayesinde, ister küçük isterse büyük olsun bir projeyi A’dan Z’ye nasıl ele alıyor ve ortaya çıkarıyorum görebileceksiniz!

Projenin Teknik Temeli Nedir?
Tasarımcının her proje başlangıcından önce teknik özelliklere göz atması gerekir. Bu özellikler elbette cihazı kullanacak kişinin isterine ve dünyadaki genel trende uyumlu olması gerekir. Diğer türlü proje çok özelleşir ve gerek BOM gerekse işçilik açısından maliyetler artış yaşanır.

Bunların ışığında tasarladığım proje, minimum 2 ya da 4 güneş panelinden alınacak olan enerjiyi 24/36/48/60/72V gerilime sahip, seri olarak bağlanmış aküleri (lityum aküler de dahil) şarj etmek üzerine kurgulanmıştır. Seri bağlanacak akü sayısına ve PV girişine bağlı olarak projenin çıkış gücü, sürekli biçimde 4kW verecek şekilde limitlenmiştir. Aşağıda tasarladığım projeye dair tüm isterler görünebilir.

Tasarlanan cihazın en önemli özelliği ise güneş paneli çalışmasının olmazsa olmazı maksimum güç noktası takibi (MPPT) olacaktır. Bunun için ise 10 yıldır kullanıp geliştirdiğim ve bir çok sahada doğruluğunu kanıtlayan algoritmamı projeye adapte etmenin güzel olacağını düşündüm. Son olarak üretilen enerjinin takibini anlık yapabilmek ve dış dünya ile haberleşebilmek için izoleli RS485 üzerinden Modbus RTU haberleşmeyi de sisteme koydum.

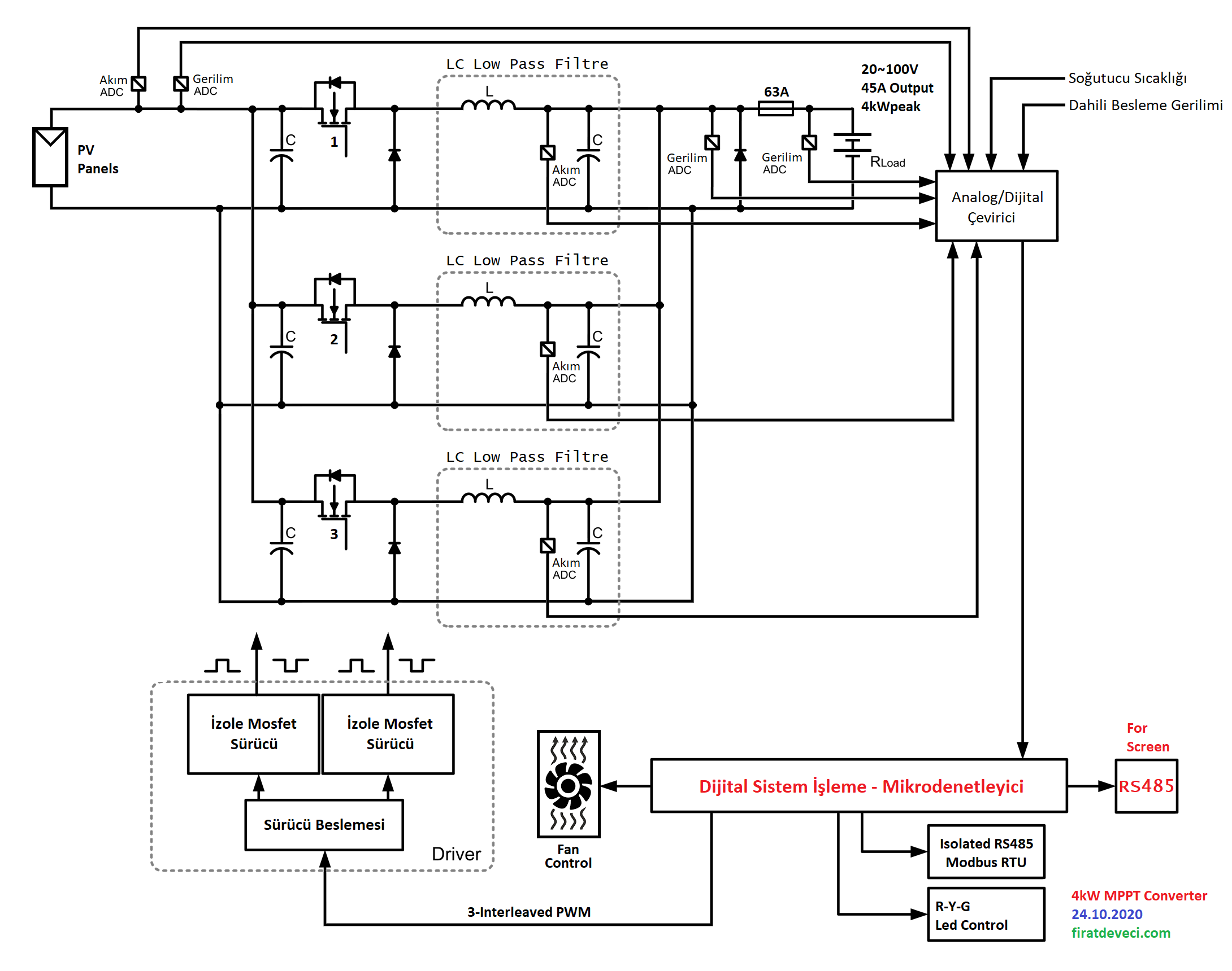
Topoloji Ne Seçildi?
Yukarıdaki özelliklere bakıldığında izolasyon gerekmemesinden dolayı topolojinin gerilimi düşürücü yönde buck converter seçilmesi uygun görülmüştür. Bu topolojik seçim ile birlikte bir diğer soru; DC/DC dönüştürücünün tek katla mı yoksa paralelleyerek mi güç katının yapılacağıdır. Daha önce buradaki yazımda belirttiğim üzere hem kapasitör ripple RMS akım değerlerini küçülttüğü, hem boyut hem de maliyeti azalttığı için 3’lü interleaved buck converter topolojisi seçilmiştir. Tek katla da bu dönüştürücüyü yapmak mümkünse de gerek seçilecek olan yüksek ripple akımlı kapasiteler (genel itibari ile çıkış akımının yarısı olan 22.5A RMS gibi görülebilir) gerek ise kullanılacak bobin hem maliyetli olacaktır hem de üzerlerinden akacak yüksek akımdan dolayı ısıl kaybının çok olacağı anlamına gelir. Bu da verim ve soğutma konusunda sıkıntılara yol açabilir. Tüm bu dediklerimiz ışığında ortaya çıkan elektriksel blok diyagram aşağıdaki gibi görülebilir. Daha dikkatli bakmak için resim üzerine basarak büyütmeniz gerekmektedir.Güç bloğunun tüm elektriksel kontrolü, sıcaklık, hata tespitleri, MPPT ve bir çok özelliğin yönetilmesi dijital olarak mikrodenetleyici ile yapılmıştır.

Bu kısımda bir iki söz söylemek isterim; mesleğe yeni başlamış ya da uzun süredir mesleğin içinde olan kişilerde, çizerek anlatamama problemi oluştuğunu gözlemliyorum. Teknik insanların en güçlü silahları kalemleri ve o kalemlerinden çıkan şekiller, bloklar, diyagramlardır. O yüzdendir ki proje ister basit, ister çok karmaşık olsun, kendi oluşturduğum iç disiplin nedeniyle yukarıdakine benzer blokları hazırlıyor ve proje öncesinde bu şekilde hazırlık yapmayı herkese öneriyorum.

Simülasyon, Simülasyon, Simülasyon!
Her bir yeni tasarıma başlarken ilk düsturum simülasyon yapmaktır. Bu konuda daha önce de bahsettiğim PSIM simülasyon programını aktif kullanmakta ve önermekteyim. Aşağıda, yukarıda blok diyagramı görülen yapının simülasyon ve sonucu görülebilir.Bu simülasyon sonucunda, giriş kapasite toplam RMS ripple değeri 4.5A, çıkış RMS ripple akım değeri ise 100mA civarında olmuştur. Eğer interleaved yerine tek bir kat ile sürmüş olsaydık giriş kapasitesinin toplam RMS ripple değeri 22.5A, çıkış kapasitesinin RMS ripple değeri ise 1.75A olmaktadır. Aradaki bu 5 katlık fark interleaved çalışmanın ne denli önemli olduğunu göstermektedir. Yine simülasyon sonuçlarından tek bir katta her bir mosfet’ten 12.5Arms, diyottan ise 5.5A ortalama akım akacağı görülmüştür.

PCB Tasarımı
Projeyi oluştururken en önemli kriterlerimden biri tasarımın tek kart üzerinde bitirilmesi olmuştu. Daha önce, yüksek güçlü bir çok IGBT güç modülü ile çalışsam da bu modüller, teknolojileri gereği, yüksek frekanslarda çalışmaya uygun olmadıklarından, bu tasarım içerisinde yüksek hızlı discrete mosfet’leri kullanmayı tercih ettim. 35kHz gibi bir hızın da yaptığım çalışmalarda uygunluğunu gördüm. Tasarıma uygun akım sensörleri, kapasiteler, bobinler seçerek tasarımı aşağıdaki gibi bitirdim.PCB tasarımı, ayrıca cihazın elektriksel sinyallerini de taşıyan ana unsur olduğundan, güç elektroniğinin altın kuralları PCB’ye dikkatle işlenmiştir. Bunun yanında dijital ile analog bölüm ayrımı, cihazın çalışmasını etkileyecek bir çok unsur da dikkate alınmıştır. Kart boyutu 18x32cm olarak ortaya çıkarılmıştır. Maliyetlerin daha uygun olması nedeniyle PCB’nin 1oz bakır ve 1.6mm kalınlığında standart üretim olması kararı aldım.

Yerli PCB Üreticilerine İki Çift Lafım Var!
PCB tasarımının en büyük diğer uğraşı ise, bilgisayar üzerinde tasarlanan tasarımı ortaya koyacak uygun üreticinin bulunmasıdır. Bu nedenle yurtiçi ve yurtdışı bir çok kaynağa ilgili gerber dosyasını ileterek fiyat teklifleri aldım. Daha önce bir çok platformda dile getirdiğim üzere, maalesef manyetik elemanlarda olduğu gibi PCB alanında da Türkiye oldukça zayıf; bu zayıflık PCB üreticilerinin kendilerini çok yukarıda görmesinden tutunda onlara muhtaçmışız gibi sanmalarından, kalite eksikliğinden ve denetimsizlikten kaynaklandığını gördüm. “Kurulum Ücreti” adı altında fahiş fiyatlar istenmesi, kart/adet başına fiyatları yüksek tutmaları, bizim gibi bu işe gönül vermiş bir çok kişinin tasarım yapmasını engellediği gibi 2020 yılına geldiğimiz bugünlerde tasarım ve proje gelişimiyle uğraşması gereken öğrencilerin/mühendislerin ellerinde ütü ve asit havuzu ile uğraşmaları, başta PCB üreticilerinin utanç kaynağı olmalıdır diye düşünüyorum. Bu konuda PCB üreticilerinin “Prototip Üretim” adı altında yaklaşım sergilemeleri gerektiğini düşünüyorum.

PCB’nin Elde Edilmesi (Pamuk Eller Cebe)
Yukarıda saydığımız nedenlerden dolayı PCB üretimi yurtdışından PCBway firmasına aktarıldı. Yerli PCB üreticilerinin 150$ kurulum, kart başına 20$ ve 10 kart için 350$+KDV=413$ ücret istediği proje için PCBway firması ile kargo ve gümrük ücretleri dahil 175$’a işlemimi bitirmiş oldum; hem de süpriz yapıp 10 yerine 11 kart gönderdiklerinden bahsetmiyorum dahi! Bir çok yerli PCB üreticisinin, kartlarını zaten Çin’e gönderdiklerini bildiğimiz bir ortamda üzerimden kazanacakları 250$’ı ise projenin malzemelerini almak için kullandım! PCBway’e üye olmak isteyen arkadaşlar bu link üzerinden üye olabilirler. Gümrükte sorun yaşamamak adına kargonuz için FedEx-IP seçmeniz yeterli olacaktır. Merak edenler için söyleyeyim, bu PCB’ler için gümrüğe ödediğim ücret 40TL idi.

PCBway’in üretim kalitesi benim gibi bir Güç Elektroniği Tasarımcısını her zaman tatmin etmiştir. Unutulmamalı ki bu PCB’nin hatları üzerinden 30-45A gibi akımlar geçecektir. 1oz için bu akımlar dikkate değer akımlardır. Yukarıda PCB’nin belirli alanlarındaki üretim kalitesi görülebilir.

Mekanik Tasarım
Güç elektroniği ile mekanik tasarımın birbirinden ayrılamaz siyam ikizi olduğunu unutmayarak; tasarladığım bu projeyi salt PCB üzerinde kullanabilecek olsam da, projenin bir kutuyu hak ettiğini düşündüm. Dolayısı ile yıllar içinde edindiğim mekanik tecrübemi bu proje içine yansıtarak ve arkadaşlarımın da desteğini ile (her ne elektromekanik bilgim olsa da üretimin inceliklerini bilenler onlar) aşağıdaki çizime ulaştım.Mekanik tasarıma bakıldığında bir soğutucu, onun üzerine yerleştirilmiş bir elektronik kart ve 4 parça basit mekanik montaj parçaları görülebilir. Türkiye’de soğutucu ve mekanik parçaları üreten bir çok firmaya ulaştım ve beklediğimden uygun fiyatlara bu kutuyu ürettirebildim.

İlk Bölümü Bitirirken…
Küçük bir fikir olarak filizlenen, hafta sonu kaçamağı olarak devam eden bir proje olgunlaştıkça gerçekten güzel sonuçlar alınıyor. Tıp yerine mühendisliği seçmemin altında yatan “fikrin gerçeğe dönüşmesi” mottosunu yaşatabildiğim için ise oldukça mutluyum.

Projeyi duyup gerek malzeme, gerek fikir, gerekse çizimler konusunda bana destek olan arkadaşlarıma buradan teşekkür ederim. Fark ettim ki yıllar boyunca yüz yüze hiç tanışmasak, kilometrelerce uzakta olsa da elde ettiğim bu güzel ağ gerçekten anlam kazanmış ve büyümüş…

Gelecek bölümde elektriksel testler ve üretim konusunda ip uçlarıyla yine birlikte olacağız.
Herkese çalışmalarında başarılar dilerim!

  1. Agudose dedi ki:

    Design available ?
    Can you share ?

  2. Hilmi Turhan dedi ki:

    Sevgili Fırat
    Tebrik ederim, bir tasarım çalışmasının aşamalarıyla gayet iyi anlatmışsın.
    Umarım bu işin başında olanlar bu güzel çalışmadan faydalanabilirler.
    Sayende, o zaman için yeni başlattığımız Güç Elektroniği alanındaki projelerde ilk defa kullandığımız IGBT’li 1995-98’li yıllara gittim.
    Başarılar dilerim.
    Hilmi Turhan Gülsoy
    Aselsan Program Yöneticisi ( Emekli )

    • Fırat DEVECİ dedi ki:

      Merhabalar Hilmi Bey

      Eski tasarımları, özellikle askeri alanda yapımış geçmiş dönem PSU’larını sık sık incelerim; bazıları gerçekten döneminin bir çok adım önünde.
      Umarım herkes faydalanabilir, mesajınız çok anlamlı oldu benim için.

  3. W dedi ki:

    Great, What Gate driver you use ?

  4. Fikret dedi ki:

    Fırat Bey elinize sağlık. Daha önceki projelerinizin montaj ve final halleri oldukça güzeldi. Bu projenin de final halini sabırsızlıkla bekliyoruz.
    Uzun zamandır sayfanızda pek hareket yoktu. Tekrar paylaşımda bulunmanız güzel olmuş. Devamını bekliyoruz.
    Çalışmalarınızda başarılar dilerim

  5. Ahmet dedi ki:

    Merhaba Fırat Bey

    PCB tasarımının altın kuralları olarak bahsettiğiniz kuralları paylaşabilir misiniz?

    Teşekkürler.

    • Fırat DEVECİ dedi ki:

      Ahmet Bey, bunu, bu yorumda bahsetmem maalesef yeterli gelmez, ayrı bir yazı dizisi gerekir. Ayrıca ben kendi konumda PCB tasarımının kurallarını biliyorum ve bunlar benim için birer know-how. O yüzden tamamen paylaşmam uygun olmayacaktır. Önerim, elektroniğin hangi alanında çalışıyorsanız, o alana dair PCB tasarım bölümünü okumanız. Emin olun çoğu zor şeyler değil, her şey fiziğin ilk kurallarından başlıyor.

  6. Ahmet BURMA dedi ki:

    Merhaba Fırat Bey.

    3’lü interleaved buck converter fikri gayet başarılı. Benim çalıştığım sektörde pek kullanılmaz ancak çok ilgimi çekti. Paylaşım için teşekkürler.

  7. Zahid Arıcan dedi ki:

    Hangi komponentleri kullandınız listesini alabilir miyiz ?

  8. Volkan Altuntaş dedi ki:

    Merhaba, gayet faydalı bir paylaşım ellerinize sağlık. Bir solukta okudum. Vaktim olduğunda daha detaylı inceleyeceğim fakat ilk dikkatimi çeken izolesiz bir çevrim topolojisi seçmişsiniz, neden izolasyona ihtiyaç duymadığınızı merak ettim. Giriş gerilimi azımsanmayacak kadar yüksek bu seviyelerde izolesiz riskli olmaz mı? (Ürünün gayet kaliteli ve ticari ürüne dönüşme potansiyeli olduğu için söylüyorum)
    Başarılar.

    • Fırat DEVECİ dedi ki:

      Merhabalar Volkan Bey,

      Öncelikle teşekkürler.
      Bazı uygulamalarda izolasyon aranırken bazılarında aranmıyor. Bu gerilimin yüksek ya da düşük olmasından değil, o anki ihtiyaca göre belirleniyor. 700-800V gerilimlerde izolasyonsuz çalışan 40kW gücünde converter/inverter tasarımı da olabiliyor. Bunlar uygulamaya göre seçilmektedir.

  9. Hocam muhteşemsiniz, anlatımınız, yaptıklarınız ve bilgilerinizi paylaşmanız, kendinize olan özgüveninizi haklı olarak bir kez daha ortaya koyuyor. Eminim sizi takip eden gençler bilgilerinizden oldukça faydalanacaklar. Bir konu ancak bu kadar güzel anlatılabilir. Şahsen ben elektroniğe gönül vermiş emekli bir makine mühendisi olarak sizin yazılarınızı okumaktan büyük zevk ve bilgi alıyorum.

    İyi ki varsınız.

    Saygılar.

  10. Emre Mert dedi ki:

    Fırat bey Merhaba

    Benim de interleaved buck converter projem var şuanda fakat inductor akımını ölçme konusunda biraz kafam karıştı

    Sizin pcbye baktığımda smd current sensor kullanmışsınız, smd sensorün 2 pini toplamda en fazla 1.3mm çapında oluyor 15 amper için bu az değil mi?

    Üretici sayfasına baktığımızdı iç direnci 1.2mOhm’a kadar düşük burada bi sıkıntı yok fakat pin çok ufak olduğu için o noktada akım yoğunluğu çok fazla bu durumda ısınma olmaz mı?

    Şimdiden teşekkürler…

Bir Yorum Yazın





error: Kopyalama Yasaktır, Eğer Bilgi İçeriğini Almak İstiyorsanız İletişim Bölümünden Yazara Ulaşın!